
日前,国标《四轮低速电动车——技术条件(草案)》(以下简称“草案”)被媒体曝光,国标对四轮低速电动车的生产技术进行了规范限定,其中涉及车辆动力电池诸多细节。
此次草案对低速电动车尺寸、车速、整车整备质量、安全要求、动力性要求等方面做出明确要求。草案将低速电动车尺寸限制到:长度不大于3500mm,宽度不大于1500mm,高度不超过1700mm;在车速方面,草案将低速电动车最大车速从小于50KM/H,调整至小于70KM/H,大于40KM/H;在碰撞指标方面,草案在《微型电动车技术条件》(2016年版)的基础上追加了GB20071标准,调整幅度较大。
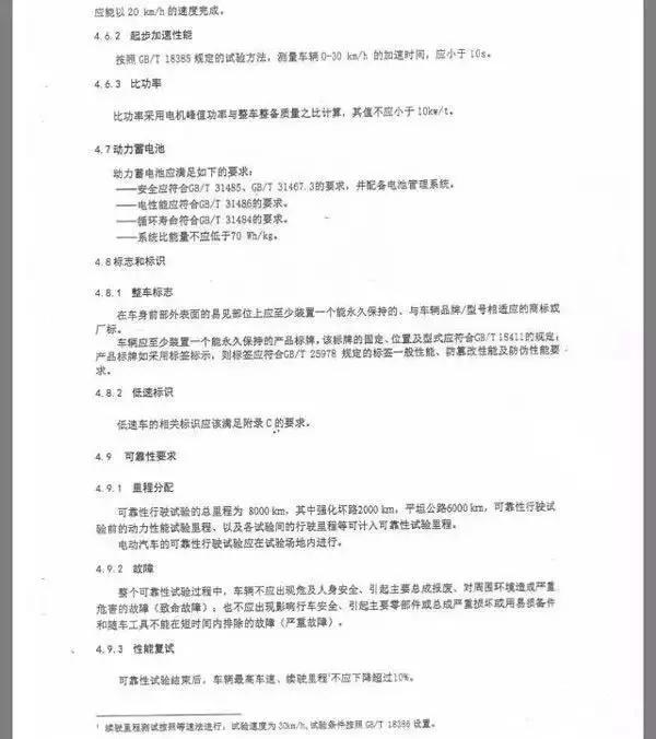
在动力蓄电池方面草案规定,动力蓄电池在安全性上符合GB/T31485、GB/T31467.3的要求,并要求配备电池管理系统;电性能应符合GB/T31486的要求;循环寿命符合GB/T31484的要求;系统比能量密度不应低于70Wh/kg。而在整车整备质量方面,要求整车整备质量不超过750kg,而动力蓄电池系统质量不大于整车整备质量的30%。
由此推算目前铅酸蓄电池基本要告别四轮低速电动车上动力系统了。中国汽车工程学会数据显示,2016年中国低速电动车市场销量在120万辆到150万辆之间。如果这份草案落地,四轮低速电动车市场将迎来翻天覆地的变动,动力电池产业将再迎新拐点。
附件:《四轮低速电动车——技术条件(草案)》








