
中新网北京8月15日电 (记者 孙自法)记者从中国科学院古脊椎动物与古人类研究所(中科院古脊椎所)获悉,该所汪筱林研究团队近期对热河生物群的翼龙研究取得一项新成果,他们在辽宁凌源一处约1.2亿年前的白垩纪地层中,发现帆翼龙科新属种化石,命名为“坎波斯凌源翼龙”。
这项翼龙研究领域重要发现的成果论文,近日在国际学术期刊《PeerJ》在线发表。论文通讯作者汪筱林研究员表示,这件翼龙新属种化石命名的属名来自化石产地凌源,种名则献给巴西古生物学家迪奥根斯·阿尔梅达·坎波斯(Diogenes de Almeida Campos)院士,以感谢他在中巴古生物学尤其是翼龙的合作研究中做出重要贡献。

九佛堂组不同帆翼龙科牙齿形态类型。A-B:坎波斯凌源翼龙;C-D:中国帆翼龙;E:布氏努尔哈赤翼龙。 徐亦知 供图
论文第一作者、中科院古脊椎所硕士研究生徐亦知介绍说,坎波斯凌源翼龙正型标本包含一亚成年个体的近完整头骨、下颌和寰枢椎,头骨长近31厘米。本次研究还使用平板计算机断层扫描(CT)技术,揭示出坎波斯凌源翼龙更多的解剖学信息:后部牙齿齿冠前后边缘具锋利的脊、下颌联合占下颌全长约1/4、轭骨眶后骨支具眼眶突、轭骨泪骨支长度超过鼻眶前孔高度的3/4、泪骨轭骨支长而尖锐。这些重要的解剖学形态特征,可以将坎波斯凌源翼龙与其他帆翼龙科成员相区别。此外,在之前的研究中,帆翼龙科通常被认为是一类不具有螺旋状颌关节的翼龙类,但此次研究观察发现努尔哈赤翼龙属成员及坎波斯凌源翼龙具有螺旋状颌关节。
论文共同作者、中科院古脊椎所蒋顺兴副研究员称,坎波斯凌源翼龙正型标本上还保存有1条鲟鱼和4个疑似的翼龙食物残留形成的聚合体。本次研究在这些聚合体中发现一些鱼类碎片,尤其在其中发现两枚鱼类椎体,这是自先前汪筱林研究团队报道的热河生物群中猎手鬼龙的含鱼类骨骼碎片的粪便化石、燕辽生物群中鲲鹏翼龙的含鱼类鳞片的食团化石之后,又一含鱼类的翼龙食物残留的记录。

坎波斯凌源翼龙头骨后部及平板CT扫描图像。 徐亦知 供图
他认为,尽管帆翼龙科通常被认为是一类食腐的翼龙,但坎波斯凌源翼龙吻部前端牙齿不具对切割的明显适应特征,结合形态学和疑似食物残留的证据,捕鱼可能也构成其取食的一部分,这一新的翼龙食性证据,对理解热河生物群翼龙的食性及古生态具有重要意义。
汪筱林指出,热河生物群的帆翼龙属、努尔哈赤翼龙属和新发现的凌源翼龙属分别代表3种不同的翼龙牙齿形态类型,表明热河生物群的帆翼龙科成员在取食上存在一定的分异。与之类似,多样的帆翼龙科的牙齿形态也见于英国时代稍早的翼龙化石中,表明早白垩世英国与中国东北热河生物群中的翼龙组合有一定的相似性。
徐亦知说,帆翼龙科是翼手龙类的一个分支,具有相对较大的鼻眶前孔和分布仅局限于上下颌前部、尺寸较小且强烈侧扁的牙齿等形态学特征,由于具有适合切割尸体的牙齿,通常被认为是一类食腐的翼龙。帆翼龙科已知分布范围较为有限,仅发现于早白垩世的中国东北和西欧,其最早报道的成员发现于英国怀特岛,1901年由英国古生物学家归入“联鸟龙属”命名为宽齿“联鸟龙”,但在后续研究中,联鸟龙属模式种被鉴定为兽脚类恐龙,于是为原有的宽齿“联鸟龙”建立一新属并命名为宽齿帆翼龙。

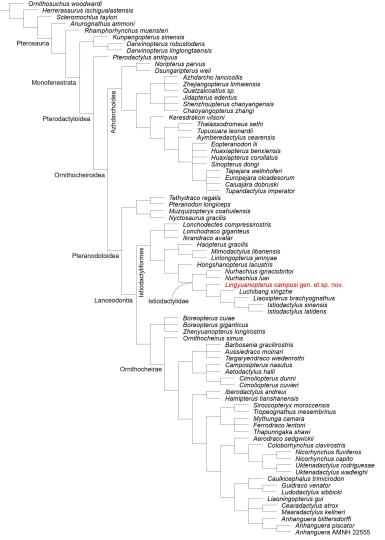
坎波斯凌源翼龙的系统发育位置。 徐亦知 供图
据了解,中国早白垩世热河生物群是帆翼龙科化石最为丰富的地区,努尔哈赤翼龙属是热河生物群中首个报道的帆翼龙科成员。2005年,汪筱林研究团队在《自然》上发表布氏努尔哈赤翼龙等研究成果,该标本包含一亚成年个体的几乎完整的骨架,同样具有较大的鼻眶前孔和较小且侧扁的牙齿,但头骨较低矮且不具眶下窗,齿冠与齿根间具有收缩,体型较英国的宽齿帆翼龙小。
除努尔哈赤翼龙外,2006年在热河生物群中报道了与模式种宽齿帆翼龙相似的中国帆翼龙,同年,在前人研究中属于梳颌翼龙科的短颌辽西翼龙也被归入帆翼龙科。2008年,汪筱林研究团队报道了原始帆翼龙科成员湖泊红山翼龙,但在后续研究中根据形态特征和系统发育结果,有学者认为湖泊红山翼龙不属于帆翼龙科,而是无齿翼龙超科中更基干的成员。之前在中国发现的帆翼龙科成员全部来自热河生物群九佛堂组地层,直到2020年,热河生物群义县组地层发现第一个帆翼龙科成员行者鹭翅膀龙。