5月16日,北京市人力社保局发布消息,本市2019年积分落户申报工作将于5月22日正式启动,申报期60天。
积分落户是本市贯彻落实国家户籍制度改革要求的一项重要举措,为长期在京合法稳定就业、合法稳定居住、符合条件的普通劳动者开辟了一条公开、公平、透明的落户渠道。2018年,本市开展首批积分落户工作,6019人经公示取得落户资格,截至目前已完成落户5625人,随迁子女4405人,实际落户10030人。总的看,今年的申报工作整体保持政策稳定,体现了“流程优化、全网通办、诚信为先”三个特点。
优化操作流程,在线反馈审核结果
本市积分落户坚持以人民为中心的发展思想,深入贯彻国家关于提高政务服务信息化、智能化、精准化、便利化水平的精神,积极践行“互联网+政务服务”的时代要求。相关部门结合首批申报实践和群众建议,对今年的操作流程进行了一系列优化完善:
一是“串联”变“并联”,实现指标审核结果在线反馈。2018年,本市积分落户申报、审核、复查各阶段首尾相接,时间上互不交叉,有申请人反映填报错误且错过修改时间,希望能有机会更正。今年,除涉税违法行为外,各项积分指标申报、审核及复查工作都集中在申报阶段内完成,实现审核及复查结果及时在线反馈。申请人将在正式提交积分申请前,充分掌握各项指标的审核及复查结果,期间可进行修改。
二是指标输入做“减法”,4项实现“零填报”。2018年,平均每名申请人填报积分指标需要输入约200字。今年,相关部门进一步优化申报界面,简化填报步骤,输入字数压缩至130字左右,减少了35%。其中,科技类创新创业指标只需先在系统中勾选相应类型,再到市科委创新创业人才积分落户管理信息系统中填报即可,不再要求两个系统重复填报。职住区域指标无需个人判断填写,将由系统直接根据申请人的实际情况计算展示。目前,本市积分落户9项积分指标中,已有合法稳定就业、职住区域、年龄、守法记录4项实现“零填报”,申请人只需在系统中查看确认。
三是提交环节更加人性化,为申请人和用人单位减负。申请人完成全部信息填报后,应提交审核。申报阶段结束前已完成填报,但相关部门尚未返回审核或复查结果的,系统还将为相关申请人自动提交计分。在公示及落户办理阶段,申请人可登录系统查看本人总分和排名,做到心中有数。此外,为进一步减轻用人单位负担,今年积分指标填报完成后可由申请人自行提交或撤回修改。单位需注册关联申请人,确保其为本单位职工,并积极履行诚信监督职责。
取消现场审核,实现全网通办
2018年,本市积分落户设有现场审核环节,以配偶名下自有住所积分需要审核夫妻关系、以投资企业纳税积分需要审核出资比例的申请人,需要到区积分落户服务窗口现场提交材料。今年的申报阶段取消现场审核环节,采取承诺审核、后续查验方式,需要审核上述指标的申请人可直接上传凭证照片、填写企业信息,各部门将进行在线审核,及时反馈结果。对于申请人承诺提交的凭证照片和企业信息,将视工作需要或在审核落户时查验原件。
强化诚信为先,确保公平公正
本市积分落户工作特别强调诚信原则,明确规定对相关部门、用人单位和申请人的失职失信行为严查追责、从严惩戒,并对不良信息予以记录:申请人对申请材料弄虚作假的,取消其当年及以后5年内的积分落户申请资格;已取得本市常住户口的予以注销。用人单位协助提供虚假材料的,当年及以后5年内不受理其积分落户申请事项。构成犯罪的,依法追究刑事责任。同时,将“无刑事犯罪记录”这一资格条件的审查贯穿申报审核全程,在落户手续办理前,发现申请人曾因犯罪被追究过刑事责任的,终止办理程序,已取得的积分落户资格予以取消。市人力社保局还特别提醒广大申请人,本市积分落户是公益性服务,不接受任何中介服务,不收取任何费用,任何组织和个人以积分落户名义收取费用的,均属违法行为,请申请人切记提高警惕,防止上当受骗。
2018年首批积分落户人员名单公示期间,有关部门接到部分申请人对个人年度积分分值提出异议诉求。按照“便民、公正、诚信”的工作原则,经反复核实,确认刘仁军等20人积分分值经修正达到2018年落户分值。上述人员信息即日起在市人力社保局“积分落户服务专栏”进行公示,接受社会监督。
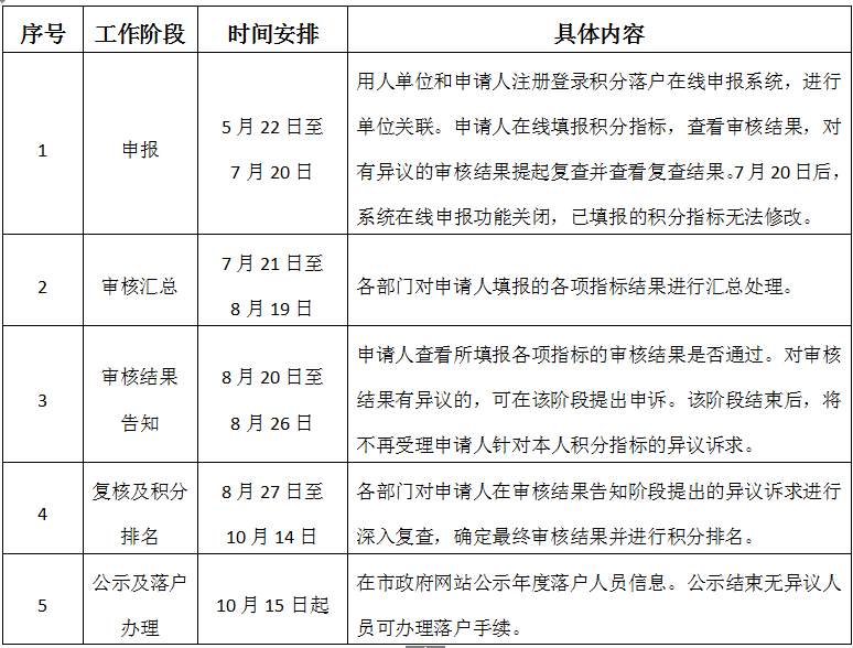
年度工作五个阶段,各环节有序衔接
本市2019年积分落户工作5月22日启动申报,共分为申报、审核汇总、审核结果告知、复核及积分排名、公示及落户办理5个阶段,其中需要全体申请人直接参与的是申报阶段和审核结果告知阶段。各阶段具体安排如下:

据市人力社保局负责同志介绍,本市积分落户工作将继续坚持“便民、公正、诚信”原则,严格执行统一的申报条件、指标认定标准和审核管理程序,规范各环节操作,认真落实公示制度,主动接受社会各方监督,确保政策在阳光下运行。
据了解,今年本市首次试行全网通办、指标审核结果及时在线反馈,本着对申请人高度负责的态度,相关部门将认真做好在线审核及复查工作。特别是在复核及积分排名阶段,将对申请人提出的异议诉求进行更加深入的核查比对,并做好历史档案、纸质材料等的延伸核查。为方便申请人理解今年的工作安排和优化举措,市人力社保局“北京市积分落户服务专栏”已发布《关于开展2019年北京市积分落户申报工作的通知》、新版积分落户申报手册、宣传折页和宣传动画微视频,申请人可对照查看。
市人力社保局还特别提示广大申请人,为准确规范填报,节省反复修改时间,可在申报前先登录市规划自然资源委“北京市不动产登记领域网上办事服务平台”、市住房城乡建设委“北京市住房租赁监管平台”,核实自有住所、房屋租赁合同备案信息;登录教育部“中国高等教育学生信息网”“中国学位与研究生教育信息网”“中国留学网”核对学历学位备案信息,核实无误后再行填报。
