原标题:政务新媒体买粉丝将直接判定“不合格”

在连续三年对各级政府网站开展季度抽查之后,日前,国务院办公厅印发新版《政府网站与政务新媒体检查指标》。与旧版相比,新版指标在单项否决指标的基础上设置了扣分和加分指标两个部分,并将政务新媒体也纳入“体检”范围,并将原来的季度抽查改为“半年体检”。在检查中,如果发现政府网站和政务新媒体存在伪造发稿日期、购买“粉丝”等弄虚作假行为,将被直接判定为“不合格”。
变化
17.87万个政务新媒体需“体检”
将政务新媒体纳入“体检”范围是此次新版《政府网站与政务新媒体检查指标》的亮点之一。据统计,全国各级行政机关,承担行政职能的事业单位开设政务新媒体共17.87万个,基本实现了国务院部门、省、市、县、乡全覆盖。
北京青年报记者注意到,新版《政府网站与政务新媒体检查指标》中的第二部分为扣分指标,第三部分为加分指标,只适用于政府门户网站。扣分指标分值为100分,加分指标分值为30分。如政府门户网站不存在单项否决问题,则对扣分指标进行评分,如评分结果低于60分,判定为不合格网站;高于80分,则进入加分指标评分环节,最后得分为第二、第三部分得分之和。
“新指标今年起施行,6月下旬各级政府网站和政务新媒体就将迎来第一次‘体检’。”国办信息公开办有关工作人员表示。
释疑
新媒体检查为何没有加分、扣分项?
政务新媒体已成为各级政府及其部门推行政务公开、优化政务服务、凝聚社会共识、创新社会治理的新载体。去年底,国务院办公厅印发了《关于推进政务新媒体健康有序发展的意见》,第一次对政务新媒体的发展提出了系统性要求。
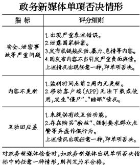
今年是政务新媒体的管理元年。国办信息公开办相关工作人员表示,参照2015年首次政府网站普查指标的设置和检查情况,在坚持问题导向的基础上,此次对政务新媒体设置了三个方面的单项否决指标。上述负责人表示,单项否决指标是“底线指标”,主要针对一些政务新媒体出现的“僵尸”、“睡眠”、“不更新无服务”、“雷人雷语”等问题。
此外,根据《关于推进政务新媒体健康有序发展的意见》,县级以上地方各级人民政府及国务院部门应当开设政务新媒体,且鼓励在网民集聚的新平台开设政务新媒体账号。
虽然一个单位原则上在同一平台只能开设一个政务新媒体账号,但从目前情况来看,总体数量依然庞大,且形式各有不同,很难给出较为一致的加分或者扣分标准。今后,根据检查情况,指标会进一步调整优化,让政务新媒体在达标“底线”要求的基础上,可以达到更加好用、实用的“高线”标准。