丽江古城 (图片来源于网络)

  4月18日,记者从丽江政务网获悉,《丽江古城内经营项目目录清单》已正式发布,按照该清单,丽江大研古城禁止明火烧烤、经营歌舞厅、网吧;不鼓励经营酒吧、餐饮等项目。

  新增禁止明火烧烤

  禁止经营项目是指与遗产风貌保护、丽江古城传统商业文化不符,以及存在安全隐患、国家明令禁止经营的经营项目。

  今年2月13日,由世界文化遗产丽江古城保护管理局综合管理科牵头出台的《丽江古城内经营项目目录清单》(意见稿,以下简称意见稿)发布,主要禁止经营项目有歌舞厅;网吧;电子玩具;数码产品;家用电器;影视厅;电子游戏室;家具等。记者注意到,在正式发布的《丽江古城内经营项目目录清单》中,新增了禁止明火烧烤这项内容。

  倡导经营熟食制品

  记者注意到,意见稿中对熟食进行限制经营,在正式发布的《丽江古城内经营项目目录清单》中,鼓励倡导经营熟食制品,但必须是符合食品卫生安全相关要求,经加工制作成的肉类加工制品。

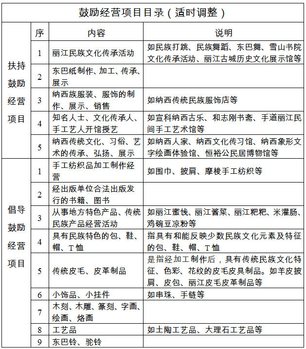
  支持经营丽江民族文化项目

  鼓励经营项目是丽江古城文化遗产保护的重要内容,通过实物、图片、音像、表演等形式对民族文化进行宣传和介绍,以及传统手工艺制品、地方特色产品和传统民族产品的加工、制作及销售等。

  主要有丽江民族文化传承活动;东巴纸制作、加工、传承、展示;纳西族服装,服饰的制作、展示、销售;知名人士、文化传承人、手工艺人开馆授艺;纳西传统文化、习俗、艺术、手工艺的传承、弘扬、展示。

  不鼓励经营酒吧、餐饮等项目

  清单显示,不鼓励经营项目包括:餐饮;化妆品(如胭脂、精油、精油皂等);手鼓;酒吧;珠宝、玉石、玉器、蜜蜡、琥珀;农贸市场。